Back to Project 4: Main

Buffer Stability Open Loop


-3dB Sim

ADC Diode Protection

Output Mix Circuit, Stability, AC, Noise, Transient:
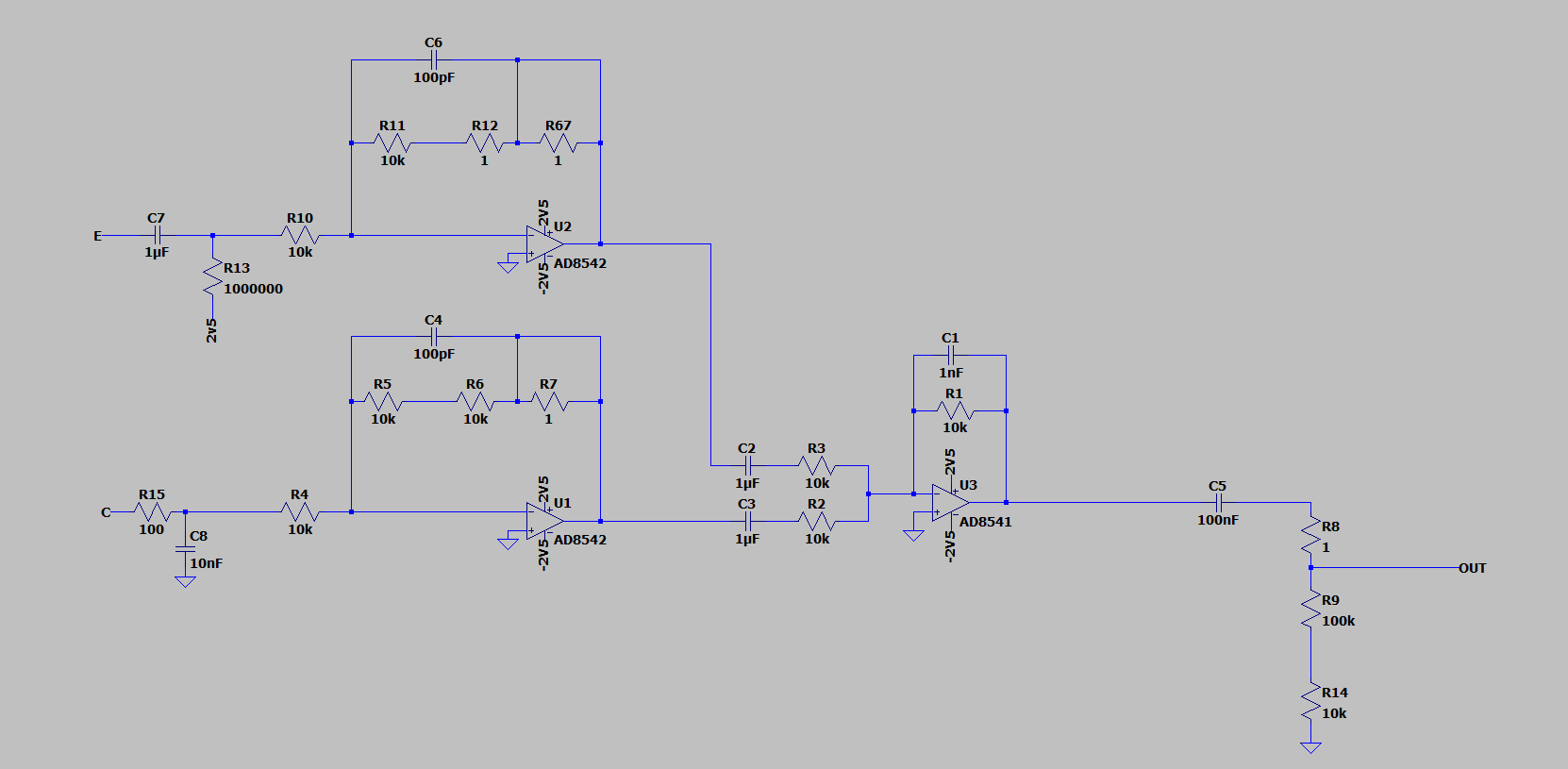
Output Circuit

Simulations

Stability of Output Mix Filter


Stability of FPGA Filter


Stability of Guitar Filter


FPGA Output AC Analysis

Guitar Output AC Analysis

Worst Case Noise For Both FPGA and Guitar (Approx Same)

Transient Simulation

Back to Project 4: Main